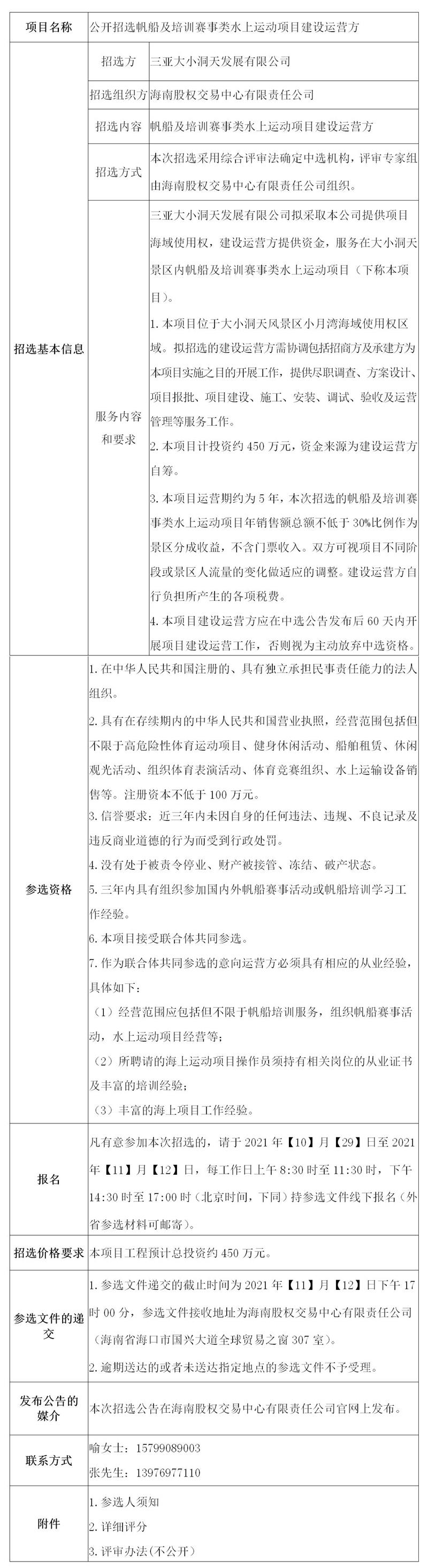
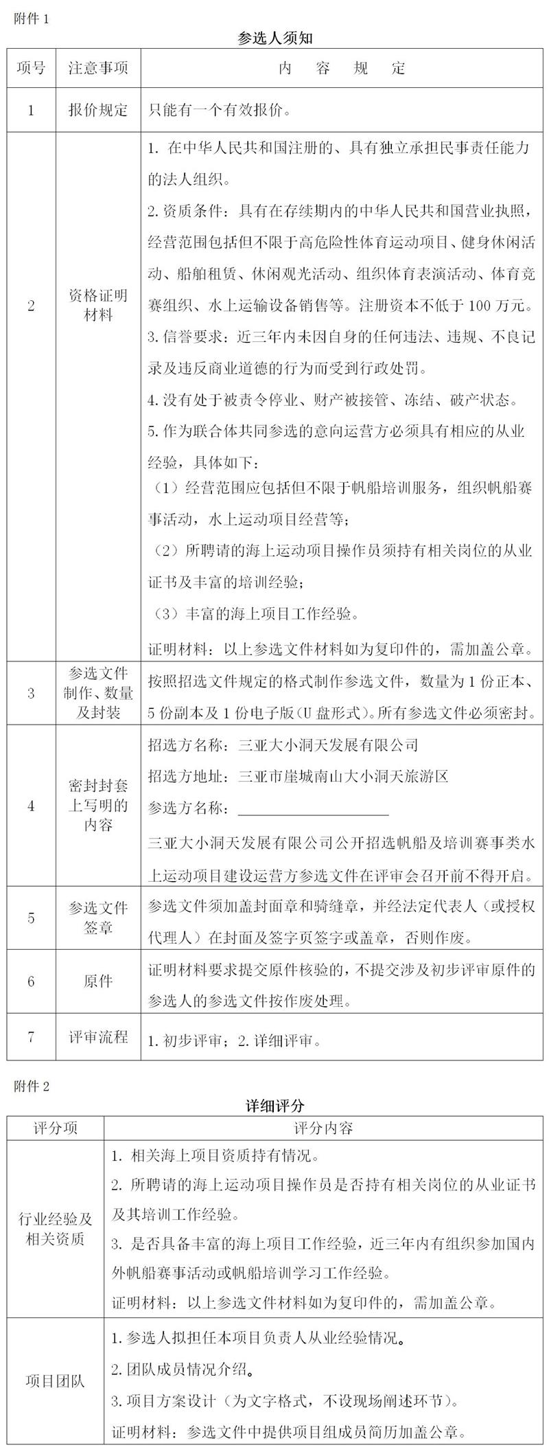
根據相關法律法規,受委托,海南股權交易中心有限責任公司公開招選帆船及培訓賽事類水上運動項目建設運營方,為三亞大小洞天景區的帆船及培訓賽事類水上運動項目提供盡職調查、方案設計、項目報批、項目建設、施工、安裝、調試、驗收及運營管理等服務工作。歡迎符合條件的機構遵照本公告的有關規定報名參加,現將有關事項公告如下:

根據相關法律法規,受委托,海南股權交易中心有限責任公司公開招選帆船及培訓賽事類水上運動項目建設運營方,為三亞大小洞天景區的帆船及培訓賽事類水上運動項目提供盡職調查、方案設計、項目報批、項目建設、施工、安裝、調試、驗收及運營管理等服務工作。歡迎符合條件的機構遵照本公告的有關規定報名參加,現將有關事項公告如下:
