9月8日,由工業和信息化部、財政部指導,海南省工業和信息化廳、海南省財政廳聯合主辦,海南股權交易中心承辦,小叮當信息技術有限公司協辦的2022年創客中國中小企業創新創業大賽(海南賽區)決賽,迎來了萬眾期待的決賽時刻,30個優秀項目進行“云路演”,除了沖擊兩個組別的前三名,還將競逐寶貴的入圍全國總決賽的名額。

根據海南疫情防控需要,為降低傳播風險,切實將各項防控措施落實到位,海南賽區決賽首次采取“線上路演+遠程評審”的模式進行,路演企業及評委登錄騰訊會議室,全程線上路演及答辯。值得一提的是,決賽路演同步登錄深交所科融通平臺,直面全國7300多家主流的創投機構和2500多家上市公司。


比賽采取“8+7”評選模式進行,即參賽選手進行8分鐘項目情況介紹,審評專家7分鐘實時提問選手開展答辯。來自金融創投、專業技術等領域的5名專家擔任評委,從項目可行性、商業模式、項目創新性、項目團隊、盈利能力、項目亮點、資源支撐等多個維度通過線上評分系統對參賽項目進行評分。

澄邁產業引導基金,大同證券,申萬宏源證券,銀河證券,自貿港基金、啟賦資本、銘豐資本、晨華創投、力合智融創投、達晨財智投資、工作臺、發現資本、海金咨詢,海金控擔保、九銀投資、學后資本、小叮當技術等機構派代表參加了決賽直播活動,為后續幫助項目提供融資對接服務。
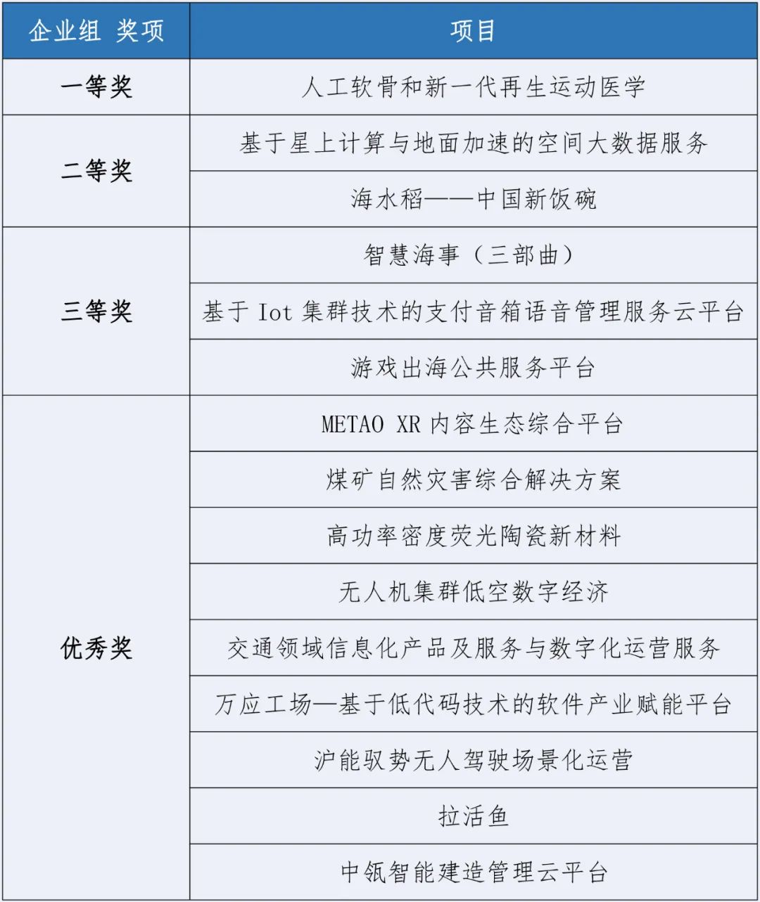
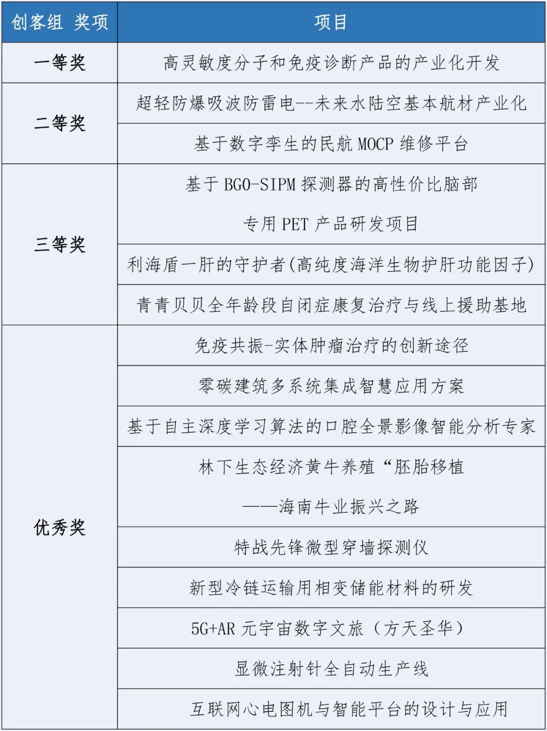
經過專家評委評定及大賽組委會確認,大賽分別產生企業組、創客組一等獎各1項、二等獎各2項、三等獎各3項以及優秀獎。經過8個多小時的線上路演和答辯,30強項目進行“云PK”,最終,“人工軟骨和新一代再生運動醫學”和“高靈敏度分子和免疫診斷產品的產業化開發”項目分獲海南賽區決賽企業組和創客組一等獎。

企業組項目(部分)線上路演

根據工信部今年發布的《優質中小企業梯度培育管理暫行辦法》規定,近三年進入“創客中國”中小企業創新創業大賽全國500強企業組名單,可作為“專精特新”中小企業認定標準之一;近三年進入“創客中國”中小企業創新創業大賽全國50強企業組名單,可作為專精特新“小巨人”企業認定標準中,創新能力指標的直通條件。
獲獎名單


受疫情影響,決賽直播結束后,賽事組委會將及時將獎杯及獎狀郵寄至獲獎企業及項目團隊。(公示時間:2022年9月8日—16日)
本屆大賽歷時兩個多月,在政府相關部門、園區及服務機構的大力支持下,共有290個企業與創客組踴躍報名參加,涉及生物醫藥、數字經濟、區塊鏈、智能制造、新能源、5G技術及運用等眾多領域。作為全國最重要的雙創賽事之一,海南省工信廳已連續多年主辦“創客中國”區域賽,本次大賽旨在為我省中小企業和創客提供交流展示、項目孵化、產融對接、協同創新的平臺,發掘和培育一批優秀項目和優秀團隊,催生新產品、新技術、新模式和新業態,推動中小企業轉型升級和成長為專精特新中小企業,同時,支持大中小企業融通創新,助力制造強國和網絡強國建設。
近年來,海南省工信廳通過加大政策扶持、完善服務體系、優化發展環境,進一步激發企業創新潛力,積極培育專精特新“小巨人”企業,營造創新創業氛圍,“創客中國”海南區域賽已成為推動我省中小企業轉型升級和成長為“專精特新”企業的主要抓手之一,大賽在我省范圍內營造了濃厚的創新創業氛圍,對推動中小企業高質量發展創造了良好條件,為海南自貿港高質量發展注入源頭活水。
在賽事的后續服務上,參加路演的創客組項目,如有落地意向的將由專人為項目團隊提供工商注冊等企業設立服務及各種孵化培育服務。對于省外的項目,有專職工作人員協助項目在海南落地。如有入圍國家“創客中國”全國決賽參賽項目,賽事承辦方海南股交將負責做好該項目參賽的全部服務保障工作。
